Saturday May 2026

হটলাইন

কনটেন্টটি শেষ হাল-নাগাদ করা হয়েছে: সোমবার, ১৫ সেপ্টেম্বর, ২০১৪ এ ০১:৩০ PM

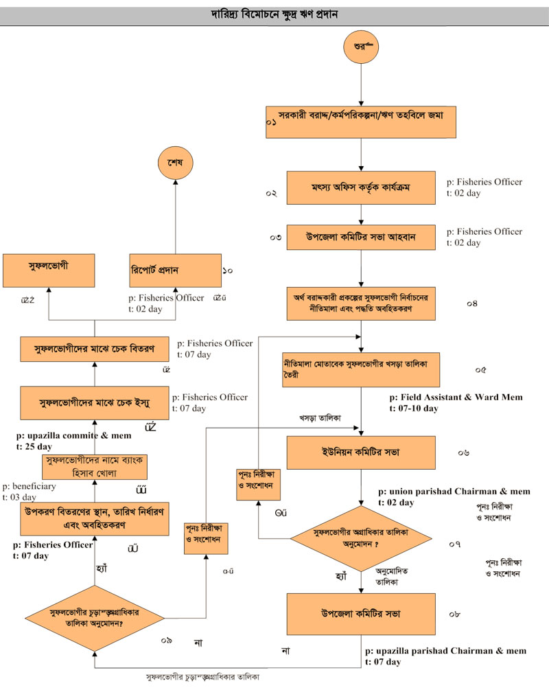
দারিদ্র্য-বিমোচনে-ক্ষুদ্র-ঋণ-প্রদান

কন্টেন্ট: সেবা এবং ধাপ

ফাইল ১

এক্সেসিবিলিটি

স্ক্রিন রিডার ডাউনলোড করুন